事件描述
证券业协会组织起草《证券公司私募投资基金子公司管理规范》及《证券公司另类投资子公司管理规范》,要求券商健全私募基金和另类子公司管理体系。
事件评论
规范分别从设立要求、业务规则、负面清单、内部控制等方面对私募子公司和另类子公司经营进行约束。1、私募和另类子公司均要求全资设立;2、分别开展私募投资基金和证券自营以外的金融产品和股权投资;3、私募子公司自有资金仅限投资自身设立的基金或用于流动性管理,另类投资禁止融资;4、两者均不得设立子公司,除基金管理机构外不得下设二级机构;5、两者均需纳入母公司统一的合规和风控管理体系,其中集合资管和私募、自营和另类业务的管理尺度和标准将实施统一管理。
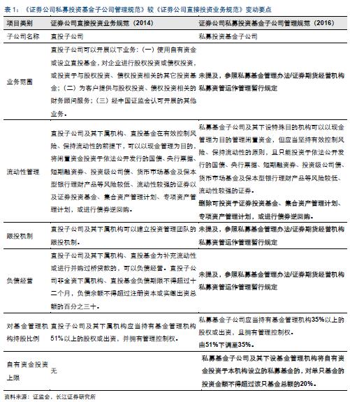
私募业务范围松弛有度,另类监管正式落实到细则。私募子公司监管调整较为明显,相较于2014 年《证券公司直接投资业务规范》,新规主要变化:
1、子公司由直投改为私募;2、自有及闲散资金使用范围收窄,自有资金使用限于国债、投资级公司债等品种,取消公募基金和资管计划;3、调低持有基金管理机构比例从51%至35%。另类监管从宏观到细则,2012年证监会修改《关于证券公司证券自营业务投资范围及有关事项的规定》,允许券商设立另类子公司投资“证券自营投资品种清单”以外的金融产品,本次另类子公司规范文件落地,表明另类投资业务进入规范发展阶段。
IPO 和再融资提速背景下,预期券商直投和另类业务将加快发展,文件规范有助于券商子公司有序健康发展。目前来看,券商直投子公司和另类业务已经对于券商业绩形成一定贡献,截止2016 上半年私募子公司和另类子公司对券商利润贡献分别约为2%-8%和1%-5%,预计合计净利润贡献5%-15%,其中中信、广发、海通等大型券商的私募和另类业务收益良好。
但同时由于子公司经营相对灵活,券商私募和另类投资业务经营规范程度不高,预计新规落地后将加速行业规范发展,强化子公司经营约束。监管与我们策略中对于直投另类业务的关注高度吻合,推荐关注直投另类弹性较高的券商。当前阶段,一方面流动性在逐步改善,另一方面券商估值具备安全边际,我们强烈建议配置券商板块,个股推荐中信证券(600030,股吧)、国金证券(600109,股吧)等。





香港企業股權轉讓市場簡介:
HKOTC香港股轉市場是亞洲亞斯達克股交所、亞洲文交所國際控股機構;是立足海外,幫助全球中小企業對接國際多層資本市場的獨立運營首選平臺;是構建國際資本市場體系建設的重要環節;是促進全球中小微企業股權市場規範發展, 健全國際多層次資本市場體系,支持中小企業直接海外掛牌上市,推動中國雙創事業最有效管道。
HKOTC港三板與HKEx港交所是各自獨立的平行機構;HKOTC港三板市場規範,條件寬鬆,流程便捷,輔導、保薦、託管、融資等標準透明,掛牌上市直通;企業掛牌上市後,可根據需求進行多管道跟進服務,HKOTC港三板成立伊始就分為三個特色板塊,分別為:HKOTC.Qo展示板、HKOTC.Qt報價板、HKOTC.Qc優選板,並依託海內外百家媒體,百家投資機構,百億資金,万名投資者,能夠滿足全球各類中小企業形態的不同需求。
HKOTC香港股轉市場成立以來,先後有來自香港、臺灣、迪拜、美國等國家和中國北京、上海、廣東、深圳、廣西、湖南、四川等26個省級行政區幾百家企業相繼登陸HKOTC港三板掛牌上市與股權融資。HKOTC港三板在服務企業和投資人方面成績斐然,企業融資額進一步提升,HKOTC港三板未來將繼續堅持國際化、市場化、專業化“創新、變革、升級”的戰略思維,為國際多層資本市場建設和繁榮作出不懈努力。
网址:http://www.hongkongotc.com
全球热线:400-024-7882


